sql(Structured Query Language: 结构化查询语言)是高级的非过程化编程语言,允许用户在高层数据结构上工作, 是一种数据查询和程序设计语言, 也是(ANSI)的一项标准的计算机语言. but... 目前仍然存在着许多不同版本的sql语言,为了与ANSI标准相兼容, 它们必须以相似的方式共同地来支持一些主要的命令(比如SELECT、UPDATE、DELETE、INSERT、WHERE等等).
在标准SQL中, SQL语句包含四种类型
DML(Data Manipulation Language):数据操作语言,用来定义数据库记录(数据)。
DCL(Data Control Language):数据控制语言,用来定义访问权限和安全级别。
DQL(Data Query Language):数据查询语言,用来查询记录(数据)。
DDL(Data Definition Language):数据定义语言,用来定义数据库对象(库,表,列等)
以mysql为例, sql执行流程大致分为以下节点(mysql server层代码, 不包含引擎层事务/log等操作):

mysqlLex: mysql自身的词法分析程序, C++语言开发, 基于输入的语句进行分词, 并解析除每个分词的意义. 分词的本质便是正则表达式的匹配过程. 源码在sql/sql_lex.cc
Bision: 根据mysql定义的语法规则,进行语法解析,语法解析就是生成语法树的过程. 核心是如何涉及合适的存储结构以及相关算法,去存储和遍历所有的信息
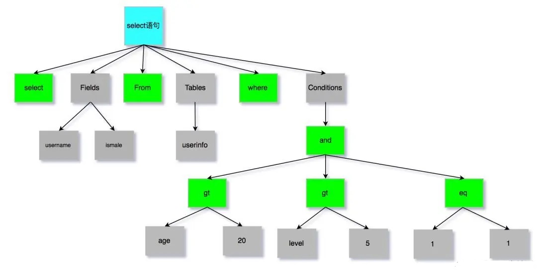
语法解析中,生成语法树:
mysql分析器: SQL解析, 针对关键词/非关键词进行提取、解析, 并生成解析语法树. 如果分析到语法错误,会抛出异常: ERROR: You have an error in your SQL syntax. 同时该阶段也会做一些校验, 如不存在字段会抛出异常: unknow column in field list.
引申点:
a. 语法树生成规则
b. mysql的优化规则
Hive 是基于Hadoop 构建的一套数据仓库分析系统,它提供了丰富的SQL查询方式来分析存储在Hadoop 分布式文件系统中的数据,可以将结构化的数据文件映射为一张数据库表,并提供完整的SQL查询功能,可以将SQL语句转换为MapReduce任务进行运行,通过自己的SQL 去查询分析需要的内容,这套SQL 简称Hive SQL,使不熟悉mapreduce 的用户很方便的利用SQL 语言查询,汇总,分析数据
hive架构图:
Driver:
输入了sql字符串,对sql字符串进行解析,转化程抽象语法树,再转化成逻辑计划,然后使用优化工具对逻辑计划进行优化,最终生成物理计划(序列化反序列化,UDF函数),交给Execution执行引擎,提交到MapReduce上执行(输入和输出可以是本地的也可以是HDFS/Hbase)见下图的hive架构
hiveSql的执行流程如下:

sql写出来以后只是一些字符串的拼接,所以要经过一系列的解析处理,才能最终变成集群上的执行的作业
(1)Parser:将sql解析为AST(抽象语法树),会进行语法校验,AST本质还是字符串
(2)Analyzer:语法解析,生成QB(query block)
(3)Logicl Plan:逻辑执行计划解析,生成一堆Opertator Tree
(4)Logical optimizer:进行逻辑执行计划优化,生成一堆优化后的Opertator Tree
(5)Phsical plan:物理执行计划解析,生成tasktree
(6)Phsical Optimizer:进行物理执行计划优化,生成优化后的tasktree,该任务即是集群上的执行的作业
结论:经过以上的六步,普通的字符串sql被解析映射成了集群上的执行任务,最重要的两步是 逻辑执行计划优化和物理执行计划优化(图中红线圈画)
Antlr: Antrl是一种语言识别的工具, 基于java开发, 可以用来构造领域语言. 它提供了一个框架,可以通过包含java, C++, 或C#动作(action)的语法描述来构造语言识别器, 编译器和解释器.Antlr完成了hive 词法分析、语法分析、语义分析、中间代码生成的过程.
AST语法树举例:
引申学习:
a. 从hivesql的执行机制可以看出, hive并不适合用于联机事务处理, 无法提供实时查询功能;最适合应用在基于大量不可变数据的批处理作业
b. Antlr的解析流程
c. hive的优化规则
Flink SQL是Flink中最高级的抽象, 可以划分为 SQL --> Table API --> DataStream/DataSetAPI --> Stateful Stream Processing
Flink SQL包含 DML 数据操作语言、 DDL 数据语言, DQL 数据查询语言,不包含DCL语言。

(1)首先,FlinkSQL 底层使用的是 apache Calcite 引擎来处理SQL语句,Calcite会使用 javaCC 做SQL解析,javaCC根据Calcite中定义的 Parser.jj 文件,生成一系列的java代码,生成的java代码会把SQL转换成AST抽象语法树(即SQLNode类型)。
(2)生成的 SqlNode 抽象语法树,他是一个未经验证的抽象语法树,这时 SQL Validator 会获取 Flink Catalog 中的元数据信息来验证 sql 语法,元数据信息检查包括表名,字段名,函数名,数据类型等检查。然后生成一个校验后的SqlNode。
(3)到达这步后,只是将 SQL 解析到 java 数据结构的固定节点上,并没有给出相关节点之间的关联关系以及每个节点的类型信息。
所以,还需要将 SqlNode 转换为逻辑计划,也就是LogicalPlan,在转换过程中,会使用 SqlToOperationConverter 类,来将 SqlNode 转换为 Operation,Operation 会根据SQL语法来执行创建表或者删除表等操作,同时FlinkPlannerImpl.rel()方法会将SQLNode转换成RelNode树,并返回RelRoot。
(4)第4步将执行 Optimize 操作,按照预定义的优化规则 RelOptRule 优化逻辑计划。
Calcite 中的优化器RelOptPlanner有两种,一是基于规则优化(RBO)的HepPlanner,二是基于代价优化(CBO)的VolcanoPlanner。然后得到优化后的RelNode, 再基于Flink里面的rules将优化后的逻辑计划转换成物理计划。
(5)第5步 执行 execute 操作,会通过代码生成 transformation,然后递归遍历各节点,将DataStreamRelNode 转换成DataStream,在这期间,会依次递归调用DataStreamUnion、DataStreamCalc、DataStreamScan类中重写的 translateToPlan方法。递归调用各节点的translateToPlan,实际是利用CodeGen元编成Flink的各种算子,相当于直接利用Flink的DataSet或者DataStream开发程序。
(6)最后进一步编译成可执行的 JobGraph 提交运行。
Flink SQL使用 Apache Calcite 作为解析器和优化器
Calcite : 一种动态数据管理框架,它具备很多典型数据库管理系统的功能 如SQL 解析、 SQL 校验、 SQL 查询优化、 SQL 生成以及数据连接查询等,但是又省略了一些关键的功能,如 Calcite并不存储相关的元数据和基本数据,不完全包含相关处理数据的算法等。
引申学习:
a. flink sql优化规则
| 解析引擎 | 开发语言 | 使用场景 | 总结 |
|---|---|---|---|
| antlr | java | presto | 1. 包含三大主要功能: 词法分析器、语法分析器、树解析器2. 支持定义领域语言 |
| calcite | javaCC | flink | 1. 抽象语法树2. 支持使用 FreeMarker 模版引擎扩展语法3. 能够与数据库创建查询 |
持续补充ing...
在实际工作过程中会涉及到相关的sql优化, 比如将非研发的业务老师写的复杂嵌套sql后台自动改为非嵌套执行,提高查询性能. 支持redisSQL, 以标准SQL格式解析成后台可执行的redis命令. 目前采用的开源jsqlparser框架来实现语法树的解析, 好处是操作简单, 只对sql语句进行拆分, 解析成java类的层次结构,支持visitor模式, 与数据库无关. 缺点是只支持常见的SQL语法集, 如若要扩展语法需改其源码, 对代码的侵入性与维护性造成影响.想要做好sql解析优化相关的工作, 还是要深入了解sql的执行原理, 了解各个sql引擎的特点与优劣. 站在架构的角度来思考来思考问题.
工欲善其事,必先利其器.
阅读量:579
点赞量:0
收藏量:0